为加强和推动我院学生心理健康教育工作,提升大学生心理健康品质,培育大学生积极向上、理性平和的健康心态,营造良好的校园心理文化氛围,学院定于5月举办第十七届“5.25我爱我”大学生心理健康月活动。4月23日至5月8日期间,大学生素质发展与能力提升基地开放日体验活动已经开始,各系各班级心理委员,提前预约了参观体验时间,班级同学根据个人的兴趣和需要,走进了相应的功能室,参观体验相关设备与器材,与心协的学生或咨询师座谈。
学院大学生素质发展与能力提升基地心理健康教育中心投入使用后,充分整合了校内资源,在学生心理健康教育工作中发挥了示范与引领作用。同学们通过参观体验,了解了学院心理健康教育工作开展情况,感受到心理健康教育工作的氛围,消除了对心理咨询的误解。通过开展系列活动引导同学们关注心理健康,以积极乐观的心态投入到学习和生活中。
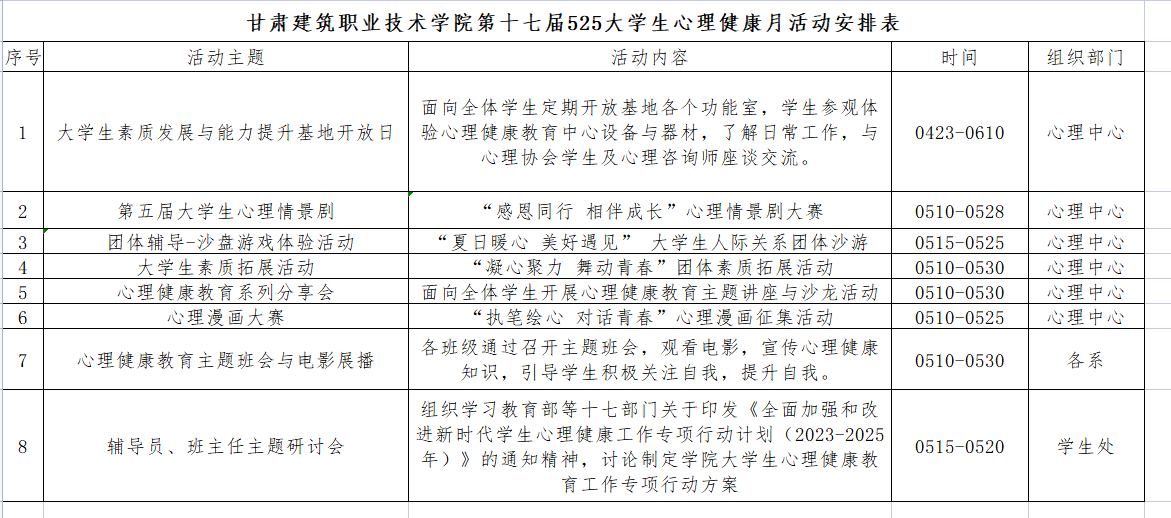
本届大学生心理健康月活动经过前期筹备,精心组织,现由八项内容组成,形式多样,内容丰富,积极营造全员参与、学生受益的良好氛围。





